Nach mehreren Iterationsstufen ist man mit einer Schaltung meist per Du, und so ist es auch hier.
Schaltungsnetzteil
dieser Teil wird gespeist von einer 15V-Wechselspannung, deren zwei Halbwellen mit zwei Dioden gleichgerichtet werden, um zwei symmetrische Spannungen miz 12V und -12V zu erzeugen. Die Erzeugung ist konventionell und verwendet 7812/7912-Längsregler. Der positive Zweig wird zudem benutzt, um über einen 7805 eine weitere Spannung von 5V zu erzeugen, die später die Mikrocontroller angeschlossener Zusatzschaltungen (ScopeClock-Modul und PAL-VGA-Modul) versorgen kann. Warum symmetrische Spannungen? Weil OpAmps diese Betriebsart lieben und das Schaltungsdesign damit sehr einfach wird. Die drei Spannungen werden über zwei fünfpolige Pfostenstecker zur Verfügung gestellt und versorgen auch die interne Signalverarbeitung.
Hochspannungsnetzteil
Dieses Netzteil muss die Hochspannung für die Röhre erzeugen; dazu sollte ein Hub von etwa 850V zur Verfügung stehen. Die Erzeugung geschieht aber nicht wie bei den Philips-Röhren über Niederspannung und einen proprietären Transformator, sondern es wird eine Sekundärwicklung des Trafos benutzt, die direkt 230V abgibt. Diese werden – wie im Niederspannungsbereich – durch zwei Dioden symmetrisch gleichgerichtet. Die positive Spannung beträgt dann 300V und wird über eine Z-Dioden-Kette auf geglättete 3×82=246 Volt reduziert. Die Spannung ist nur mit ein paar Milliampere belastbar, was jedoch für Anode, Ablenkung und Videoverstärker ausreicht. Die noch ungeregelten 300V werden zudem auch benutzt, um die Nachbeschleunigungsspannung zu erzeugen, sofern das erforderlich ist. Die negative Spannung wird über eine Dioden-Kondensator-Kaskade erzeugt, hier stehen -600V oder wahlweise -900V zur Verfügung, die nur per Kondensator geglättet, aber nicht geregelt sind. Auch diese Spannung ist nur mit ein paar Milliampere belastbar; sie betreibt den Spannungsteiler für Kathode, Fokus und Helligkeit. Der Wechsel zwischen -600 und -900V geschieht durch einzulötende Drahtbrücken.
Spannungserzeugung der Röhrenspannungen
Hierfür sind mehrere Spannungsteiler vorgesehen. Abhängig von der benutzten Röhre sind diese Spannungen für Wehneltzylinder, Fokus, Kathode, Anode und Ablenkgitter unterschiedlich. Bei der hier benutzten D10-191 sind es (bezogen auf die Kathode):
- Mittleres Ablenkplattenpotenzial: 500V
- Anodenspannung: 500V
- Wehneltspannung: -45..-95V
- Fokussierspannung: 0..40V
- Nachbeschleunigungsspannung: 3000V
Wir verfügen über -600..+250V, also ist ausreichend Hub für die einzelnen Spannungen vorhanden. Die Kathode liegt durch den Spannungsteiler auf einem Potenzial von etwa -450V, das mittlere Ablenkplattenpotenzial mit +600V ist damit etwas zu hoch, liegt aber noch im Rahmen der Betriebswerte. Alle anderen Spannungen entsprechen etwa den beschriebenen Abhängigkeiten. Für andere Röhren müssen die Teiler anders dimensioniert werden.
Durch Einsatz einer Z-Diode zwischen -600V und der Kathodenspannung liegt diese fest auf einem eingestellten Potenzial und kann nicht variieren, unabhängig davon, welcher Strahlstrom fließt. Das macht die Darstellung stabiler und die Berechnung des Spannungsteilers einfacher.
Die Berechnung des Spannungsteilers ist auf einer gesonderten Seite beschrieben.
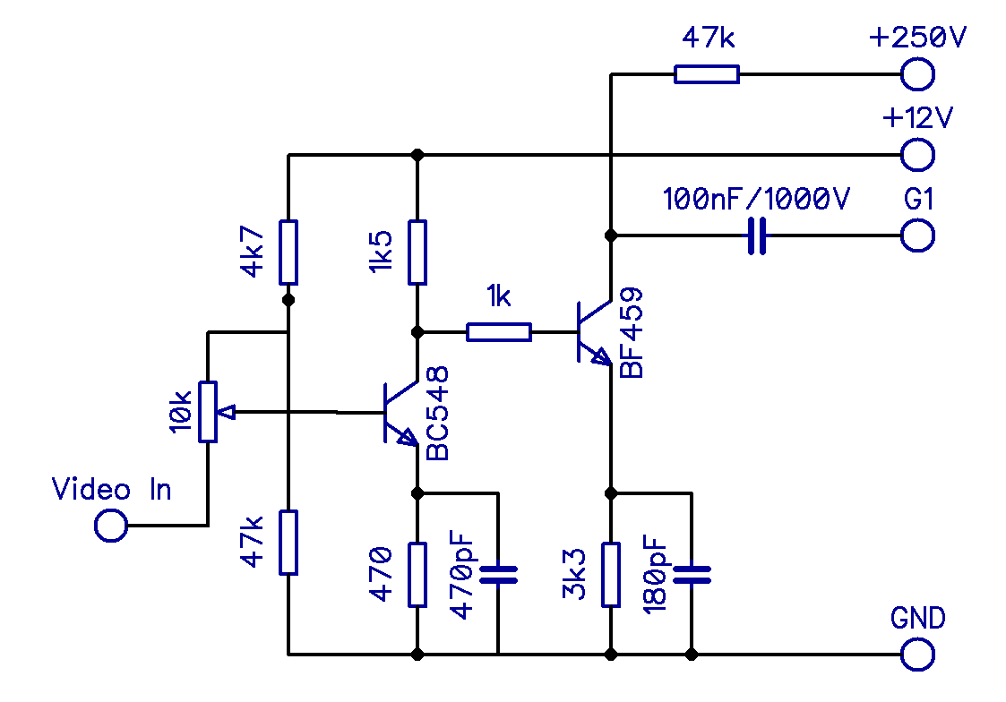
Videoverstärker
Dieser Verstärker ist zweistufig ausgelegt mit einem Kleinsignaltransistor als Eingangsverstärker und einem Leistungstransistor als Endverstärker. Beide Stufen sind als Emitterschaltung ausgelegt und über Kondensatoren im Emitterkreis auch HF-geeignet. Die Stufen sind direkt („galvanisch“) ohne Kondensator gekoppelt; erst der Ausgang der Endstufe wird über einen fetten 1µF-Kondensator mit 350V an die Helligkeitsregelung angeschlossen. Damit kann das Bild mit Wechselspannungen ausgetastet werden. Eine generelle Austastung wie bei der EE2007-Bildröhre ist damit aber nicht möglich.
Der Kleinsignaltransistor ist ein BC548, er hat also kein „F“ für im Namen, was ihn für die Verarbeitung von Hochfrequenz prädestiniert. Dieser Transistor besitzt jedoch eine Transitfrequenz von 60 MHz (dann wird der Verstärkungsfaktor zu 1) und hat damit genügend Reserven, um seiner Aufgabe in dieser Schaltung nachzukommen.
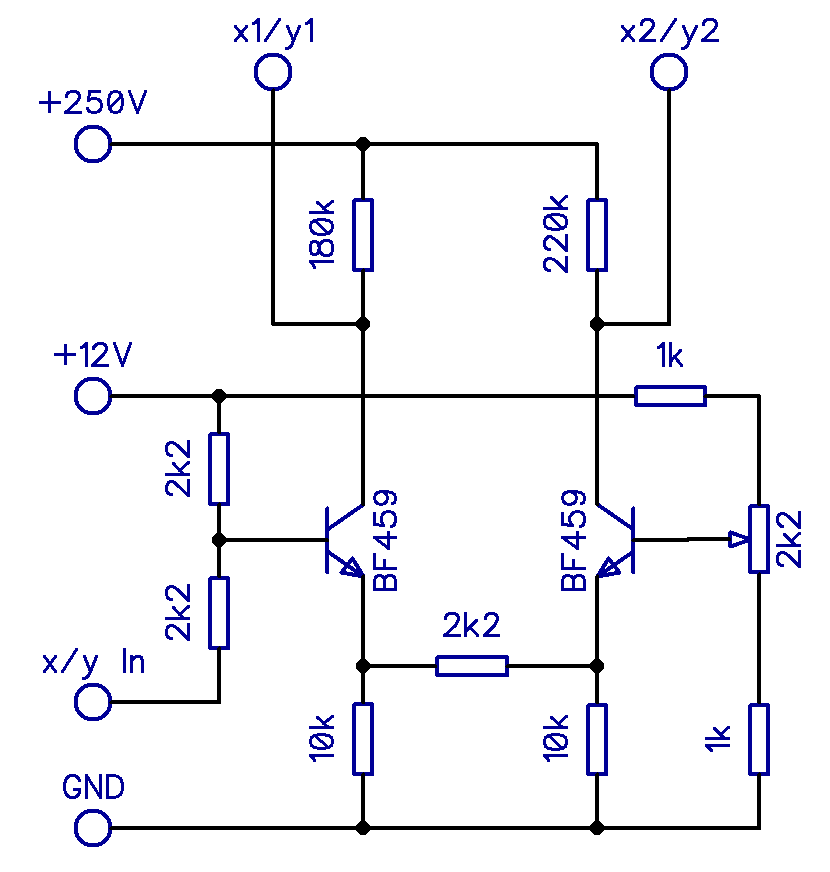
Eingangsstufen der Ablenkverstärker
Diese Stufen werden durch je zwei OpAmps des Typs NE5532 gebildet. Diese Operationsverstärker sind rauscharm und benötigen eine symmetrische Betriebsspannung, die sie mit ±12V auch erhalten. Die Schaltungen selbst entsprechen dem Standard, zwei invertierende Verstärker, von denen der erste nur eine 1:1-Übersetzung liefert und der zweite über ein Potentiometer eine Regelung der Amplitude ermöglicht. Beide Verstärker sind identisch nach demselben Schaltbild aufgebaut. Der hochohmige Spannungsteiler am Eingang hält das Signal etwa auf Massepotenzial, damit der Bildpunkt auch ohne Quelle an derselben Stelle verbleibt.
Endstufen der Ablenkverstärker
Die Endstufen bestehen aus symmetrisch aufgebauten Transistorstufen in Emitterschaltung. Beide sind über einen Widerstand emitterseitig gekoppelt und physisch zum Wärmeübergang miteinander verschraubt. Die Schaltung entspricht der Ittner-Vorlage, allerdings wurden die Widerstände geringer gewählt, um einen höheren Kollektorstrom zu ermöglichen. Dies war ein Ergebnis der zweiten Iterationsstufe. Beide Transistoren liegen am Kollektor ungefähr auf einem Potenzial von 170V; durch unterschiedliche Spannungen an der Basis des einen können sie eine Potenzialdifferenz von bis zu 30V aufweisen, was für die Auslenkung des Strahls vollkommen ausreichend ist und der Schaltung die nötige Empfindlichkeit auf Eingangsseite bei gleichzeitig hoher Leistung auf Ausgangseite gibt.
Sonstiges
Die Platine enthält noch einen weiteren Transistor, der im Zusammenhang mit der ScopeClock gebraucht wird. Die Thiem-Variante läuft nicht selbständig an, sondern braucht ein 50-Hz-Referenz-Rechtecksignal, das über den Transistor aus der 15V-Wechselspannung gewonnen wird. Dieses Referenzsignal steht an Pin 4 des einen Pfostensteckers für die Spannungsversorgung zur Verfügung – beim anderen Pfostenstecker liegt dieser Pin auf Masse. Das war auch der Grund, diese kleine Stufe auf der Bildröhrenplatine aufzbauen: es schadet nichts, wenn der Transistor durch das falsche Kabel kollektorseitig auf Masse gelegt wird. Läge hier das 15V-Wechselspannungssignal, dann käme es zu einem Kurzschluss. Wenn das Scopclock-Modul nicht benötigt wird, kann dieser Teil der Schaltung daher entfallen.
Anschlüsse und Regler
Die Platine bietet eine Vielzahl von Pfostensteckern:
- Ein zehnpoliger Anschluss in der Mitte dient zum Anschluss der Bildröhre
- Zwei fünfpolige Pfostenstecker am unteren Rand stellen die Betriebsspannnungen für Erweiterungsmodule zur Verfügung. Der linke von beiden (der näher an den Spannungsreglern liegt) stellt darüber hinaus an Pin 4 eine 50Hz-Rechteckspannung für die ScopeClock.
- Ein fünfpoliger Stecker stellt die Eingänge für die Ablenkung (x und y) und Video (z) zur Verfügung. Ein Regler am unteren rechten Rand erlaubt die Festeinstellung des Kontrasts. Diese Signale werden am besten mit Koaxialkabeln eingespeist.
- Zwei dreipolige Stecker in der Mitte dienen zum Anschluss von Potentiometern, die Teil des Hochpannungs-Spannungsteilers sind und zur Helligkeits- und zur Fokusregelung dienen. Ein dritter Regler zur Einstellung der Anodenspannung findet sich direkt daneben; er wird einmal voreingestellt.
- Zwei dreipolige Stecker am rechten Rand werden mit Potentiometern (25okOhm) verbunden, die eine Amplitudenregelung der Auslenkung erlauben.
- Zwei dreipolige Stecker am oberen Rand sind Teil der Endstufen der Ablenkverstärker und werden mit Potentiometern (470 Ohm) verbunden, die eine Positionierung des Strahls nach links/rechts bzw. oben/unten erlauben.
Damit ist die Bildröhrenplatine beschrieben. Weiter geht’s mit dem PAL-Zusatzmodul und der Erzeugung der benötigten Signale.


